在成都中医附院见到扈晓宇教授,他正急匆匆的赶路,来不及上前问候,扈教授便被一位病人家属挡住了去路,无数个问题扑面砸来,扈教授都一一解释,事后还叮嘱家属要密切注意病人病情,及时反馈。
"
在你的心中一位省级名中医、三甲医院科室创办人、大专家应该是怎么样的呢?庄严肃穆?不怒自威?气场全开?其实在见到扈教授之前,小棠也是这种想法,直到初次和扈教授交谈,才发现真正的名医风范不是让你望而却步,而是绵绵细语间道出了问题所在,三言两语便能解决你的病症疑惑。
"
世卫组织:
乙肝病毒属一类致癌物质
在了解我们这次专访扈晓宇教授的主题之前,小棠首先带大家了解一下乙肝的相关情况。
全球约20亿人曾感染乙型肝炎病毒(数据来自《慢性乙型肝炎防治指南》(2015年版)提及),其中有2.4亿人为慢性HBV(乙型肝炎病毒)感染者,每年约有65万人死于因HBV感染而导致的肝功能衰竭、肝硬化、肝细胞癌等症。2017年10月27日在世界卫生组织国际癌症研究机构公布的致癌物清单中,乙型肝炎病毒(慢性感染)归属于一类致癌物。
慢性乙型肝炎是由于感染乙型肝炎病毒引起的,乙型肝炎患者和HBV携带者是本病的主要传染源,HBV可通过母婴、血和血液制品、破损的皮肤黏膜及性接触传播。同时,二度感染者在感染HBV后,一般会因为缺乏预防意识、漏诊、免疫力低下、已有肝病史等原因,导致发展为慢性乙型肝炎。
中医看来,慢性乙型肝炎属“黄疸”、“瘟黄”、“时疫发黄”等范畴,传统认为其基本病机为“湿热”,所谓“脾胃湿热,薰蒸肝胆,胆汁不循常道而外溢”故黄。其病位在“脾、胃、肝、胆”,甚少论及肾脏,更鲜有从“肾阳亏虚”论治者。而现代临床数据表明,慢性乙肝人群中,主要辩证为“肾阳虚证”者高达百分之8.1~百分之9.07,肾阳虚也是乙肝不可忽视的主要证型。
师从沪上名医
完善“温肾法”惠泽大众
在全医堂古风弥漫的双楠馆内,小棠第一次见到扈晓宇教授,也就是这次的专访对象——中医附院感染科创始人及主任、博士生导师、主任医师/教授。在诊室内,扈教授朴实的容颜下有着一双深邃的眼睛,穿着白大褂与病人交流间散发着独有的医者魅力,轻声叮嘱中我们能够清晰的感受到他对病人发自内心的关怀。
扈教授师从于沪上名医王灵台,承蒙恩师亲炙,恩师治病处方“平中见奇”、 “刚柔并举”、“虚实分明”、“奇正兼备”,临床决策胆识过人、举重若轻,扈教授在跟师中受益良多。恩师王灵台曾以 “补肾法”闻名海内,活人无数,扈教授在此基础上,将“温肾法”用于临床重度黄疸及残留黄疸治疗,经多年研究探索,现已日益完善。
溽暑湿热相薄,争之左之上,民病黄瘅而为胕肿。
《素问·六元正纪大论篇》
脾色必黄,瘀热以行。
《金匮要略·黄疸病脉证并治》
中医对黄疸病的认识可谓是历史悠久,中医多认为该病系内外之湿阻滞于脾胃肝胆,脾胃运化失职,肝胆疏泄不利,胆汁泛溢而成,临证多从湿、热、瘀、毒、虚(脾)论治,这是迄今为止中医界对黄疸病机和治疗立法的主流认识。
扈教授提到重度黄疸是慢性乙肝的严重并发症,临床治疗棘手,关乎患者预后。对于重度黄疸患者,中医多从湿热辩证,即使湿虚也是重在脾阳,而中医清热利湿、解毒活血等常见治疗方式这时候就没有太大效果,“温肾法”就是中医治疗这类疾病的一大突破口。
扈教授以毕生所学结合传统中医治疗黄疸理念经验完善“温肾法”,并辅以现代科学技术,力求攻克乙型肝炎难题,近年来,“温肾法”愈发完善,无数乙型肝炎患者检查报告显示为阴性。如果治愈一个是医学界的奇迹,那么这些年来,扈教授治疗的乙肝患者可以算得上是大医精诚了。

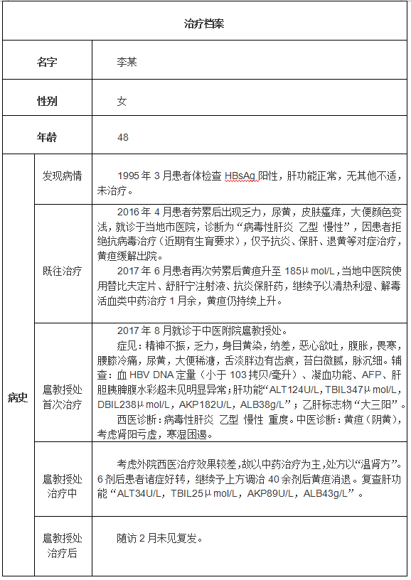
△扈教授接诊病人实例
扈教授团队在研究中发现肾阳亏虚,寒湿困遏证是慢性乙肝重度黄疸(阴黄)的重要发生机制。其形成有两种情况:一则,素体脾肾阳虚之人,感受湿邪,湿从寒化;二则,湿热之证因久病、过用苦寒而转为寒湿。此时只有以温补肾阳为主,兼以利湿、活血,切中病机,方能取效。
由此可见,“温肾法”是治疗慢性乙肝重度黄疸的有效中药方法,同时也在临床治疗中切实验证了“温肾法”的可行性。让乙肝转阴不再是梦想,让绝症重生也不再是奢望,扈教授以其“大仁大爱”的医者之心,在肝胆疾病方面苦心钻研,以造福众生。

“大医精诚,医者仁心”这句话,不用三秒钟我们就可以说出来,但医者却要用三十年,五十年,甚至时间更长去践行。哪怕在历史的长河中,他们的身影并不闪耀,在后人的传颂中,没有他们的名字,但他们依旧不悔。此生不悔成医者,来世悬壶再活人,扈教授就是秉持着这样的信念,在医学道路上孜孜不倦的探索着。